8.1 事务简介
事务的定义
需要保证原子性、隔离性、一致性和持久性的一个或多个数据库操作称为事务。
为什么要有事务?
现实世界的业务场景需要映射到数据库世界,而现实世界中的一次状态转换需要满足下面几种特性:
事务的四大特性
原子性:事务作为一个整体被执行,其中的操作要么都做,要么都不做。
一致性:事务执行前后,数据库处于合法的状态。
隔离性:多个事务并发执行时,事务内部的操作与其他事务是隔离的,并发执行的各个事务之间不能相互干扰。
持久性:事务一旦提交或回滚,它对数据库中的数据的改变就是永久的。
原子性(Atomicity)
拿转账作例子:
转账只有两种状态:要么转了,要么没转。这种规则叫做原子性。
隔离性(Isolation)
现实世界中,两种状态转换应该是互不影响的。让一些操作执行完了,再让另一些操作执行。
一致性(Consistency)
数据库中的数据符合所有现实世界的约束,比如红绿灯只有三种颜色,房价不能为负的。比如建立主键,唯一索引,外键等。
持久性(Durability)
一个状态转换完成后,这个转换的结果将永久保存。

可以看到,事务处于“提交的”或者“中止的”时候,事务结束。“中止的”代表数据库数据没有变化,“提交的”说明数据库变动刷新到磁盘了。
并发事务会出现什么问题?
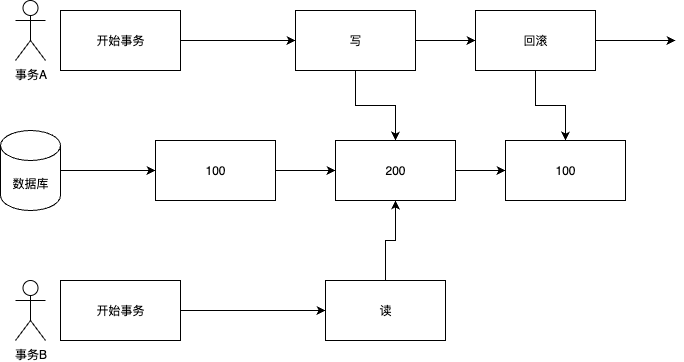
脏读
读到了另一个事务未提交的数据。

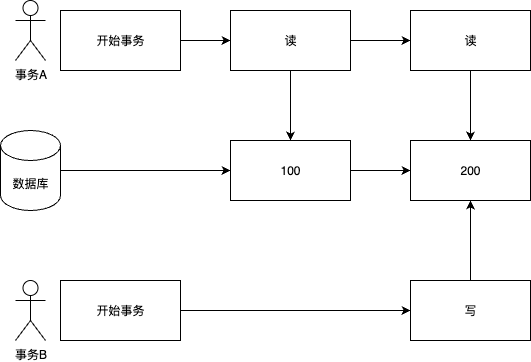
不可重复读
在一个事务多次读取同一个数据,如果读到的数据不一样,那么就出现了不可重复读现象

幻读
幻读
The so-called phantom problem occurs within a transaction when the same query produces different sets of rows at different times. For example, if a SELECT is executed twice, but returns a row the second time that was not returned the first time, the row is a “phantom” row.
所谓的幻读,就是在一个事务中,同一个查询,在不同的时间返回不同的结果集
幻读是针对数量,某一个事务多次查询记录数据,查到的数据不一样。就叫幻读。
四种隔离级别
- 读未提交:一个事务还没提交,就能被其他事务看到
- 读提交:一个事务提交之后,才能被其他事务看到
- 可重复读:一个事务执行过程中看到的数据,一直和这个事务启动时看到的数据一致
- 串行化:对记录加读写锁,多个事务对这条记录进行读写操作时,如果发生读写冲突,后访问的事务必须等前一个事务执行完成,才能继续执行。
4 种隔离级别用来解决 3 个问题
读提交能解决脏读
可重复读能解决脏读、不可重复读
